System LPR wspiera automatyzację procesów logistycznych w nowoczesnych zakładach przemysłowych
Rozpoznawanie tablic rejestracyjnych eliminuje konieczność ręcznego wpisywania danych przez pracowników ochrony
Systemy LPR wykorzystują zaawansowane kamery do rejestrowania obrazu poruszających się pojazdów. Specjalistyczne oprogramowanie automatycznie wykrywa obszar tablicy na zdjęciu o wysokiej rozdzielczości. Następnie zaawansowane algorytmy OCR zamieniają obraz graficzny na ciąg znaków alfanumerycznych. Cały ten proces trwa ułamek sekundy i w ogóle nie wymaga uwagi człowieka. Pracownik ochrony może wtedy skupić się na monitorowaniu bezpieczeństwa całego obiektu przemysłowego. Takie rozwiązanie znacznie poprawia ogólny komfort pracy personelu obsługującego bramy wjazdowe.
Tradycyjne metody rejestracji aut często powodują uciążliwe zatory przed bramami wjazdowymi do dużych zakładów. Kierowcy muszą zazwyczaj opuszczać kabinę pojazdu i podawać numery osobiście strażnikowi dyżurnemu. Jednak nowoczesna technologia ANPR skutecznie rozwiązuje ten problem poprzez bezdotykową identyfikację każdego transportu. W efekcie każda firma unika błędów wynikających z nieczytelnego pisma lub pomyłek przy ręcznym wpisywaniu cyfr. Skuteczna ewidencja staje się podstawą dla tworzenia rzetelnych i precyzyjnych raportów logistycznych. Zarząd otrzymuje zawsze precyzyjne zestawienia dotyczące liczby pojazdów przebywających aktualnie na terenie zakładu.

Integracja kamer z systemem zarządzania ruchem pojazdów podnosi poziom bezpieczeństwa na terenie obiektu
Nowoczesne oprogramowanie wizyjne łączy się bezpośrednio z bazami danych zakładowych systemów bezpieczeństwa. System porównuje odczytany numer z białą listą uprawnionych pojazdów lub czarną listą aut niepożądanych. Ponadto kamery rejestrują czas wjazdu oraz wyjazdu każdego środka transportu. W efekcie kadra zarządzająca posiada pełną kontrolę nad ruchem kołowym na terenie całego przedsiębiorstwa. Strażnicy otrzymują natychmiastowe alerty w przypadku wykrycia nieautoryzowanej próby wjazdu. Takie działanie prewencyjne skutecznie zniechęca osoby nieupoważnione do naruszania granic strefy przemysłowej.
Każde zdarzenie zarejestrowane przez system LPR zawiera dokładny znacznik czasu oraz zdjęcie pojazdu. Przechowywanie takich informacji w chmurze ułatwia późniejsze wyjaśnianie spornych sytuacji na placu manewrowym. Przedsiębiorstwa często realizują analiza przedwdrozeniowa, aby optymalnie dobrać liczbę i rozmieszczenie punktów kontrolnych. Następnie dane z kamer służą do optymalizacji pracy ochrony oraz skrócenia czasu reakcji na incydenty. Internet umożliwia zdalny podgląd tych logów z dowolnego biura w firmie. Kadra zarządzająca może dzięki temu szybko reagować na wszelkie nieprawidłowości w ruchu kołowym.
Nowoczesne technologie wizyjne przyspieszają obsługę dostaw oraz wydań w centrach dystrybucyjnych
Automatyczne otwieranie szlabanów skraca czas oczekiwania kierowców na bramach wjazdowych
Systemy rozpoznawania tablic wysyłają sygnał sterujący bezpośrednio do sterowników bram i szlabanów. Pozytywna weryfikacja pojazdu skutkuje natychmiastowym podniesieniem zapory bez udziału operatora. Kierowca zachowuje płynność jazdy i nie musi zatrzymywać się na dłuższy postój. Dlatego przepustowość punktów kontrolnych rośnie nawet o kilkadziesiąt procent w godzinach szczytu. Takie rozwiązanie jest niezwykle ważne dla firm obsługujących setki transportów każdego dnia. Nowoczesna technologia pozwala uniknąć frustracji u pracowników firm spedycyjnych.
Automatyzacja wjazdu redukuje koszty zatrudnienia personelu na bramach w godzinach nocnych. System pracuje bez przerwy i zachowuje stałą czujność przez całą dobę. Następnie wszystkie operacje zostają precyzyjnie odnotowane w cyfrowej księdze wjazdów. Odpowiednio skonfigurowany studio yms net przejmuje rolę koordynatora całego ruchu na placu. W efekcie firma minimalizuje ryzyko wystąpienia wąskich gardeł przy bramach wejściowych. Logistycy mogą planować pracę ramp magazynowych z większą precyzją i spokojem. Właściwa organizacja pracy przekłada się na realne oszczędności finansowe w skali całego roku.
Zastosowanie kamer ANPR w systemach awizacyjnych ogranicza liczbę błędów w ewidencji ruchu kołowego
Planowanie dostaw staje się znacznie prostsze dzięki synchronizacji awizacji z odczytami kamer. System rozpoznaje auto już na podjeździe i przypisuje je do konkretnego zlecenia transportowego. Wykorzystane awizacje dostaw studio vss net pozwalają na automatyczne kierowanie kierowcy do wolnej rampy. Ponadto program wysyła powiadomienie do magazynierów o przyjeździe oczekiwanego towaru. W efekcie cały proces logistyczny nabiera tempa i staje się bardziej uporządkowany. Kierownik magazynu może lepiej zarządzać zasobami ludzkimi przy rozładunkach towarów.
Ręczne wprowadzanie numerów rejestracyjnych do systemu magazynowego sprzyja powstawaniu pomyłek. Litera O bywa często mylona z cyfrą zero przez zmęczonych pracowników. Jednak kamery ANPR eliminują ten problem dzięki wysokiej skuteczności algorytmów rozpoznawania znaków. Następnie system weryfikuje poprawność danych z kilku ujęć dla zapewnienia najwyższej dokładności. W efekcie baza danych pozostaje czysta i zawiera tylko rzetelne informacje o ruchu. Takie podejście ułatwia późniejsze fakturowanie oraz rozliczanie kosztów transportowych z zewnętrznymi przewoźnikami.
Systematyczna kontrola czasu przebywania pojazdów na terenie firmy optymalizuje pracę magazynu
Przedsiębiorstwa często ustalają limity czasu na załadunek lub rozładunek towarów w strefie magazynowej. System LPR precyzyjnie odnotowuje moment przekroczenia linii bramy oraz chwilę opuszczenia obiektu przez auto. Program automatycznie wylicza różnicę czasu i porównuje ją z przyjętymi normami zakładowymi. Następnie system generuje raporty o pojazdach, które przekroczyły dopuszczalny czas postoju na placu. W efekcie logistycy mogą identyfikować opóźnienia i dyscyplinować przewoźników lub własny personel magazynowy. Stały nadzór nad terminowością operacji podnosi ogólną kulturę pracy w całej firmie.
Informacje o czasie przebywania aut stanowią niezbędny element analizy wydajności procesów logistycznych. Kadra zarządzająca może dzięki temu optymalizować harmonogramy pracy ramp w okresach wzmożonego ruchu kołowego. System przechowuje te dane w bezpieczny sposób i pozwala na ich szybki eksport do arkuszy kalkulacyjnych. Ponadto automatyczne powiadomienia o przedłużającym się postoju trafiają bezpośrednio do kierowników zmiany. W efekcie firma unika niepotrzebnych kar umownych za przestoje pojazdów zewnętrznych kontrahentów. Internet staje się medium, przez które te informacje docierają do każdego zainteresowanego działu firmy w czasie rzeczywistym.
Co oznacza skrót LPR w kontekście systemów parkingowych i logistycznych?
LPR to skrót od License Plate Recognition, czyli technologii służącej do automatycznego rozpoznawania tablic rejestracyjnych pojazdów. System wykorzystuje specjalistyczne kamery oraz algorytmy przetwarzania obrazu do odczytywania numerów rejestracyjnych w czasie rzeczywistym. Dzięki temu firma może automatycznie rejestrować wjazdy i wyjazdy pojazdów bez udziału personelu ochrony.
Jakie są najważniejsze korzyści z wdrożenia technologii ANPR na bramie wjazdowej?
Wdrożenie technologii ANPR pozwala na znaczące przyspieszenie ruchu pojazdów poprzez automatyczne sterowanie szlabanami i bramami. System eliminuje błędy ludzkie przy ewidencji numerów rejestracyjnych oraz podnosi poziom bezpieczeństwa poprzez weryfikację aut z białą listą. Ponadto automatyzacja procesu rejestracji pozwala na redukcję kosztów związanych z zatrudnieniem pracowników fizycznych na punktach kontrolnych.
Czy systemy rozpoznawania tablic działają poprawnie w trudnych warunkach oświetleniowych?
Nowoczesne kamery LPR są wyposażone w oświetlacze podczerwieni oraz funkcje szerokiej dynamiki obrazu, co zapewnia ich poprawną pracę w nocy i w trudnych warunkach pogodowych. System radzi sobie z odblaskami od reflektorów oraz silnym nasłonecznieniem, gwarantując wysoką skuteczność odczytu znaków. Dzięki temu ewidencja ruchu kołowego pozostaje rzetelna przez całą dobę, niezależnie od pory roku.
W jaki sposób integracja LPR z systemem awizacyjnym usprawnia pracę magazynu?
Integracja ta umożliwia automatyczne przypisywanie przyjeżdżających pojazdów do konkretnych awizacji oraz kierowanie ich do odpowiednich ramp rozładunkowych. System natychmiast informuje personel magazynowy o dotarciu transportu, co pozwala na lepsze przygotowanie zasobów do pracy. W efekcie czas obsługi każdego pojazdu ulega skróceniu, a przepływ towarów przez centrum dystrybucyjne staje się bardziej płynny.

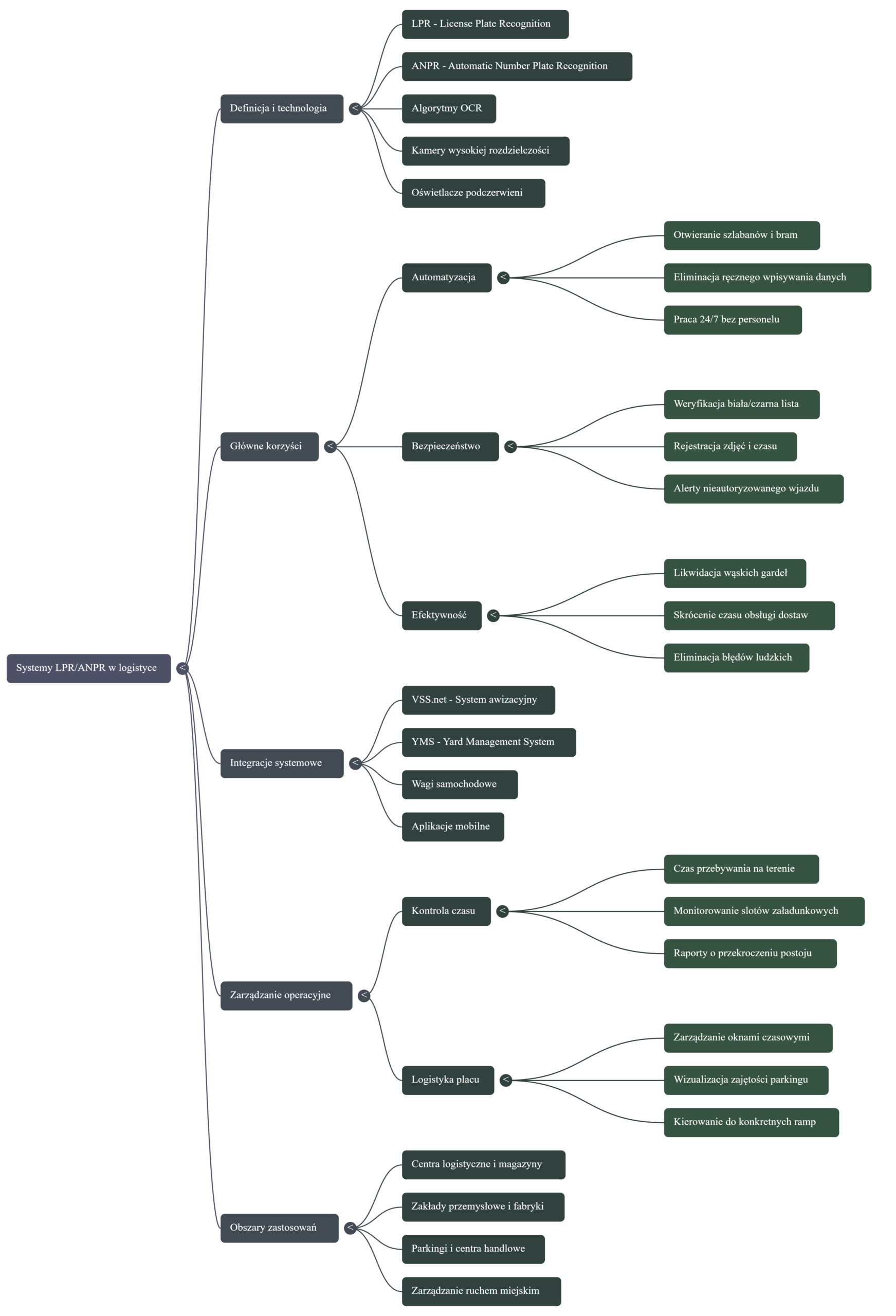
System LPR / ANPR
Systemy LPR oraz ANPR służą do automatycznego rozpoznawania tablic rejestracyjnych oraz identyfikacji cech pojazdów. Rozwiązania te stanowią istotny element nowoczesnych platform zarządzania ruchem i logistyką, w tym systemu Studio VSS.net.
Definicja i technologia
Technologia LPR i ANPR opiera się na zaawansowanej analizie obrazu, która umożliwia identyfikację pojazdów w sposób automatyczny i niezależny od warunków otoczenia.
- Automatyczne rozpoznawanie tablic
- Identyfikacja marki i modelu pojazdu
- Rozpoznawanie koloru i typu pojazdu
- Praca w trudnych warunkach
- Szybkość odczytu do 200 km/h
Korzyści i funkcje
Zastosowanie systemów LPR i ANPR pozwala na automatyzację kontroli dostępu oraz precyzyjne rejestrowanie zdarzeń związanych z ruchem pojazdów.
- Automatyczne otwieranie bram
- Zwiększenie bezpieczeństwa obiektu
- Weryfikacja uprawnień wjazdu
- Eliminacja błędów ludzkich
- Rejestracja czasu wjazdu i wyjazdu
Integracje i systemy
System LPR / ANPR funkcjonuje jako element większego ekosystemu informatycznego, integrując się z innymi rozwiązaniami wspierającymi logistykę i kontrolę ruchu.
- Studio VSS.net
- YMS – Yard Management System
- Systemy awizacji dostaw
- Wagi samochodowe
- Aplikacje mobilne
Zastosowania
Rozwiązania LPR i ANPR znajdują zastosowanie w wielu obszarach, w których istotna jest kontrola dostępu oraz monitoring ruchu pojazdów.
- Parkingi i osiedla mieszkaniowe
- Centra handlowe
- Fabryki i magazyny
- Służby porządkowe
- Zarządzanie ruchem miejskim
Zarządzanie logistyką
W środowiskach logistycznych systemy LPR i ANPR wspierają planowanie oraz optymalizację procesów związanych z ruchem pojazdów na terenie zakładów i centrów dystrybucyjnych.
- Okna czasowe dla dostaw
- Wizualizacja zajętości parkingu
- Monitorowanie slotów załadunkowych
- Planowanie załadunku i rozładunku
- Optymalizacja wykorzystania zasobów